产品中心

MTM8644四通道同步降压型电源模块
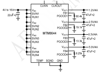
MTM8644 是一个四路降压型 DC/DC 电
源模块,每路可输出 4A 直流电流。输出可
以并联在阵列中,以实现高达 16A 的电流能
力。封装中内置了开关控制器、功率管、电
感器和电阻电容等支持组件。MTM8644 可在
一个 4V 至 16V 或 2.4V 至 16V(采用一个外
部偏置电源)的输入电压范围内运作,支持
一个 0.6V 至 5.5V 的输出电压范围。其可为
每个通道提供 4A 连续(5A 峰值)的输出电
流。应用时外围仅需大容量输入和输出电容
器。
特性
输入电压范围:4V至16V(2.4V至16V,
带外部偏置)
0.6V至5.5V输出电压
每个通道可提供4A直流输出电流,5A峰
值输出电流
电流模式控制,快速瞬态响应
可并联用于提供更高的输出电流
输出电压跟踪
内部温度检测二极管输出
外部频率同步
过压、过流和过热保护
9mm×15mm×5.01mm BGA封装
应用
FPGA、DSP和ASIC 应用
多轨负载点应用
具有特殊的启动时间或排序要求的应用

客服邮箱
在线客服
扫描关注信立诚微信
扫描关注信立诚微博
